{/eyou:adv}
通知公告
当前栏目
更新时间:2023-03-28 12:55 为进一步激发我国大学生对物理实验的学习兴趣和学习潜能,在实践中培养学生的创新精神和实践能力,在竞争中提升学生的团队协作意识和综合素质,竞赛搭台,教学唱戏,不断深化我校的物理实验教学改革,着力提高物理实验教学质量和高素质创新性人才培养质量,重庆大学拟于2023年9月-12月联合举办第九届全国大学生物理实验竞赛(创新)。
2023年第九届全国大学生物理实验竞赛(创新)问鼎网页版登录入口选拔赛由基础部承办,现将有关事项通知如下:
一、参赛对象
1、参赛对象为问鼎网页版登录入口 2023 年春季学期在籍本 (专) 科学生。
2、每支队伍参赛学生最多5人,其中类别3和类别4的参赛学生最多 3 人。
二、比赛类别
本届大赛内容涵盖以下四个类别。
1、命题类创新作品(以下简称“类别1”)
参赛学生从公布的命题类项目中选题(初赛要求做PPT介绍原理、设计思路、创新点及操作可行性等;如果参赛时做出了实物作品,可以一起展示)。参见附件 1:问鼎网页版登录入口大学生物理实验大赛命题类题目。
2、自选课题类创新作品(以下简称“类别2”)
参赛学生根据比赛要求自选题目(初赛要求做PPT介绍原理、设计思路、创新点及操作可行性等;如果参赛时做出了实物作品,可以一起展示)。参见附件 2:问鼎网页版登录入口大学生物理实验大赛自选类题目。
3、大学生物理实验讲课比赛(以下简称“类别3”)
参赛学生根据讲课比赛形式及要求,自选讲课内容,进行准备。比赛
4、大学生物理科技创新比赛(以下简称“类别4”)
参赛学生从自选类项目中选题(初赛要求做PPT介绍原理、设计思路、创新点及操作可行性等;如果参赛时做出了实物作品,可以一起展示)。题目范围及要求参见附件 4:问鼎网页版登录入口大学生物理实验大赛物理科技创新比赛题目。
三、组织报名
2023年3月13日-4月16日,学生报名。2023年4月16日前,将参赛报名表及参赛PPT发给各赛道负责老师。暂定2023年5月17日组织比赛。
1、本次大赛没有报名费。
2、线上报名
(1)命题类类创新作品(类别1):QQ群(308301036),进群后实名备注(年级、专业、姓名)
(2)自选课题类创新作品(类别2):QQ群(461286826),进群后实名备注(年级、专业、姓名);
(3)大学生物理实验讲课比赛(类别3):QQ群(780512123),进群后实名备注(年级、专业、姓名);
(4)大学生物理科技创新比赛(类别4):QQ群(559380692),进群后实名备注(年级、专业、姓名)。
四、竞赛奖励
本次大赛根据参赛队伍数,设一等奖 (10%)、二等奖 (20%)、三等奖 (30%) ,获奖队伍颁发荣誉证书并给一等奖、二等奖获奖成员颁发奖品,同时推选优秀作品代表学校参加省赛及国赛。
五、其他
1、联系人及联系方式
(1)命题类创新作品:大学物理教研室(教学楼A107) 姬艳芳老师,17865126898;
(2)自选课题类创新作品:大学物理教研室(教学楼A107) 高飞老师,13717592902;
(3)大学生物理实验讲课比赛:大学物理教研室(教学楼A107) 张国强老师,13562719973;
(4)大学生物理科技创新比赛: 大学物理教研室(教学楼A107) 赵英杰老师,13821578652。
大赛咨询:基础部教学科(教学楼A205) 李晓杰老师,13256199291。
2、参赛作品须规范引用他人成果,违者视为学术不端行为。对有学
本办法由本竞赛组委会负责解释。
问鼎网页版登录入口 基础部
2023年3月8日
附件 1:
问鼎网页版登录入口大学生物理实验大赛命题类题目
一、可选题目
题目 1:不倒的杆
目的:
1)研究物体/装置的平衡原理;
2)制作一个能够帮助杆在风力等作用下稳定不倒的实际应用装置或实验研究装置。
要求:
1) 设计实验方案 (含原理);
2) 制作一个实验装置,实现杆在风力等作用下的稳定不倒 ;
3)给出实验结果,量化抵御外部作用的能力,讨论不确定度。
题目 2:热辐射
目的:
1)研究热辐射现象与规律;
2)制作一个和热辐射相关的实际应用装置或实验研究装置。
要求:
1)设计实验方案(含原理) ;
2)制作一个实验装置;
3)给出实验结果,分析热辐射的规律;
4)讨论测量精度和不确定度。
题目 3:导电性
目的:
研究某种物质的导电特性,并利用该物质制作一个实际应用装置;
要求:
1)设计实验方案 (含原理) ;
2)制作一个导电性测量实验装置;
3)测量特定物质的导电特性,给出实验结果,讨论测量精度和不确定度;
4)利用该物质设计制作相关实际应用装置或实验研究装置。
题目 4:复杂结构的衍射与干涉
目的:
设计、制作或采集复杂结构,研究其衍射与干涉特点;(复杂结构指的是常规结构之外的结构;常规的单孔、
要求:
1)设计实验方案 (含原理) ;
2)设计、制作或采集复杂结构;
3)测量、研究复杂结构的衍射与干涉特点;
4)给出实验结果,并讨论测量精度和不确定度。
二、参赛方式
制作参赛PPT,主要包括以下内容:
1)描述对题意的理解,目标定位;
2)实验原理和设计方案;
3)实物制作可行性分析;
4)创新点;
5)结论与展望;
6)参考文献;
7) 预计实物装置的尺寸、重量及制作成本。
附件 2:
问鼎网页版登录入口大学生物理实验大赛自选类题目
一、实验仪器制作、改进
要求:
参赛队伍可以根据自己的兴趣,设计制作一套新仪器/实验,或者改进一套旧仪器,制作或改进应突出对物理实验教学效果或者仪器性能的提升作用。
二、参赛方式
制作参赛PPT,主要包括以下内容:
1)描述对题意的理解,目标定位;
2)实验原理和设计方案;
3)实物制作可行性分析;
4)创新点;
5)结论与展望;
6)参考文献;
7) 预计实物装置的尺寸、重量及制作成本。
附件 3:
问鼎网页版登录入口大学生物理实验大赛物理实验讲课比赛细则及评审标准
一、比赛要求
1、学生可通过团队的方式参赛。团队成员不超过3人,其中一名学生任主讲,其他学生按贡献排序;
2、讲课内容《大学物理实验》课程教学内容中选取,做PPT;
3、参赛讲课时长 15-20 分钟之间。
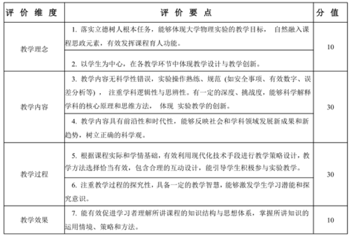
二、评审标准


附件 4:
问鼎网页版登录入口大学生物理实验大赛物理科技创新比赛题目
一、题目及要求
1)采用新的技术或方法,设计制作新的实验装置或者利用现有实验仪器,提升物理量的测量精度、扩大物理量的测量范围等;
2)采用新的技术或方法,设计制作新的实验装置或者利用现有实验仪器,实现物理规律或者物理现象的直观展示,有效提升对物理的理解;
3)搭建简易的实验装置,再现生活中常见的物理现象,并从物理专业角度予以解释、分析、推导或者定量计算;
4)利用物理方法或者物理原理,设计制作新的工程装置,解决实际工程问题。参赛作品物理原理明确、研究方法合理、技术先进、手段新颖、特色明显,具有一定的应用价值和推广前景。
二、参赛方式
制作参赛PPT,主要包括以下内容:
1)描述对题意的理解,目标定位;
2)实验原理和设计方案;
3)实物制作可行性分析;
4)创新点;
5)结论与展望;
6)参考文献;
7) 预计实物装置的尺寸、重量及制作成本。
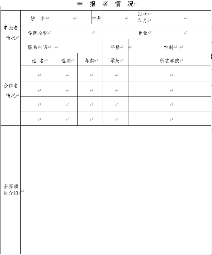
附件5:
问鼎网页版登录入口大学生物理实验大赛
作品名称(讲课题目):
学院全称:
申报者姓名:
类别:
□ 命题类创新作品(类别1)
□ 自选课题类创新作品(类别2)
□ 大学生物理实验讲课比赛(类别3)
□ 大学生物理科技创新比赛(类别4)
问鼎网页版登录入口
2023年3月
